近日,神经病学领域国际权威期刊Molecular Psychiatry (IF=10.1,Q1)在线发表了临床药学院吴春福-杨静玉教授课题组在抗甲基苯丙胺药物筛选及药效评价领域的最新研究成果,论文题目为《Oxytocin attenuates the retrieval of methamphetamine-associated reward memories by enhancing adult hippocampal neurogenesis in mice》。

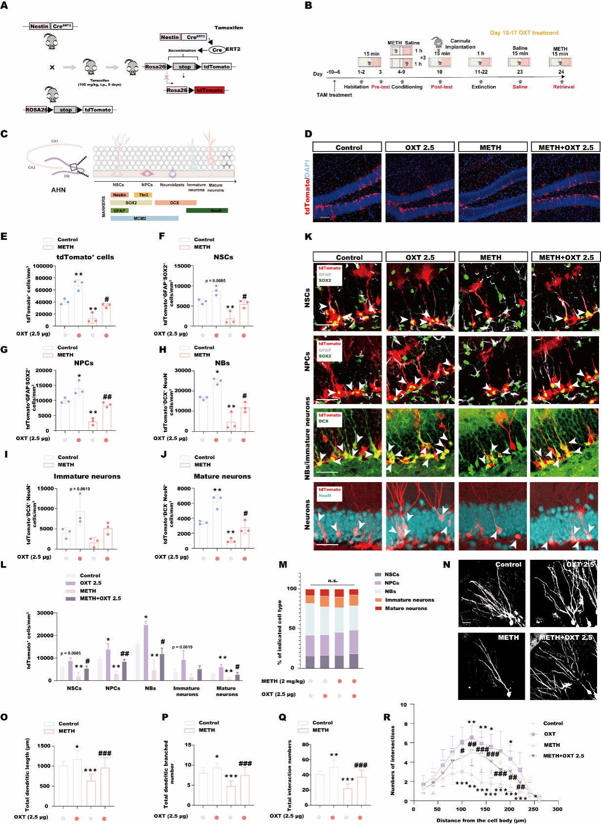
甲基苯丙胺(Methamphetamine, METH),俗称冰毒,具有极强成瘾性。METH的滥用现象屡禁不止,但遗憾的是,至今仍无有效药物治疗METH复吸。有证据表明,复吸行为是由成瘾记忆过程所驱动的,而破坏成瘾记忆的再唤起过程在治疗METH成瘾复吸中表现出巨大的潜力。该研究系统阐述了催产素(Oxytocin, OXT)通过调控成体海马神经发生(Adult hippocampal Neurogenesis, AHN)在METH成瘾记忆再唤起中的重要作用。本研究综合运用转基因小鼠、神经元活动依赖工具、化学遗传学等技术,揭示了METH成瘾记忆获得后,小鼠AHN水平显著降低,而OXT能够通过提高AHN水平,影响海马METH相关记忆印迹细胞功能,抑制小鼠METH成瘾记忆的再唤起过程。该发现揭示了OXT抗METH成瘾的新机制,为理解OXT抗METH成瘾的作用提供了新的思考,并为将其研发成为抗成瘾复吸药物提供新的理论依据和实验基础。

我校临床药学院毕业生蔡佳伶博士,车晓航副教授为论文共同第一作者,杨静玉教授、吴春福教授为论文共同通讯作者,沈阳药科大学为唯一通讯单位。本研究获国家自然科学基金委员会、辽宁省科学技术厅及辽宁省教育厅相关项目的资助。